您现在所在的位置:主页>消费要闻

严查APP违规收集!海南20款应用程序被点名整改

发布时间:2026-4-1 13:11:02    信息来源:海拔新闻   

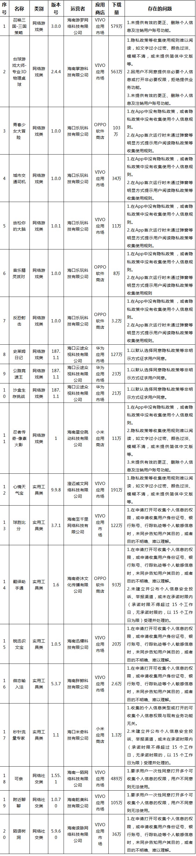
商报全媒体讯(椰网/海拔新闻记者 陈勇合)2026年3月30日,海南省互联网信息办公室发布关于对“召唤三国-三国策略”“台球游戏大师-专业3D物理桌球”“青春少女大冒险”等20款移动应用程序违法违规收集使用个人信息情况的通报。

通报称,为深入推进海南省个人信息保护领域专项治理工作,近期,针对群众反映强烈的移动应用程序(包含App、小程序等)非法获取、超范围收集、过度索取权限等侵害公民个人信息的违法违规现象,海南省互联网信息办公室依据《中华人民共和国网络安全法》《中华人民共和国个人信息保护法》《App违法违规收集使用个人信息行为认定方法》《常见类型移动互联网应用程序必要个人信息范围规定》等法律和有关规定,组织对省内用户量大的移动互联网应用程序收集使用个人信息情况进行了技术检测,检测结果显示“召唤三国-三国策略”“台球游戏大师-专业3D物理桌球”“青春少女大冒险”等20款移动应用程序均存在不同程度违法违规收集使用个人信息的行为,现将有关情况通报如下:

App违法违规情况

联系我们 | 互动平台 | 关于我们 | 免责声明

投诉、咨询电话:0898-66767702 66508917
版权所有:海南省消费者委员会 琼ICP备13000472号 地址:海口市蓝天路7号